Események, Rendezvények:
I. rész

Bizonyára sokakban felmerült már a gondolat, hogy motorját feldobja egy LED-es világítással. A cikk első részében bemutatok egy komplett átalakítást, az alapokkal kezdve, lépésről-lépésre. (Az alternatív megoldások bemutatásától most eltekintenék.) A gyakorlati kivitelezés leírásával kezdem, de a második részben, az átalakítás elméleti részét is tanulmányozhatjátok. Mindehhez sok sikert kívánok!

Az új rendszer magába foglalja a helyzetjelző és a fék lámpa szerepét is. A négy LED folyamatosan világít, mint helyzetjelző, majd amikor behúzzuk a féket, a LED-ek erősebben világítanak. Mind a helyzetjelző mind a fék világításának erőssége beállítható. Lentebb két elrendezésben mutatom be az áramkört, mindkettő ugyan az alapjába véve, csak a LED-ek elosztása más. A rendszer előnye a hagyományos világítással szemben:

" Alacsony fogyasztás - fékezés közben 100mA, szemben az izzóval, ami 1,75A-t fogyaszt. Maximális teljesítmény: 1,26 W. " Állandó fényerő " Hosszú élettartam A LED-ekhez azonban mindenképp 12V-os elektromos rendszerre lesz szükség, valamint akkumulátor is kell.

Az átalakításhoz szükség lesz két Nyomtatott Áramköri panel (NYÁK) elkészítésére, melyhez a kezdők Vrbovszki András cikkében, illetve hobbielektronika.hu-n találhatnak segítséget. Akik még nem csináltak efféle munkát, azok próbálkozhatnak úgynevezett próbanyákkal, amivel sok munkát meg lehet spórolni, azt már csak forrasztani kell.

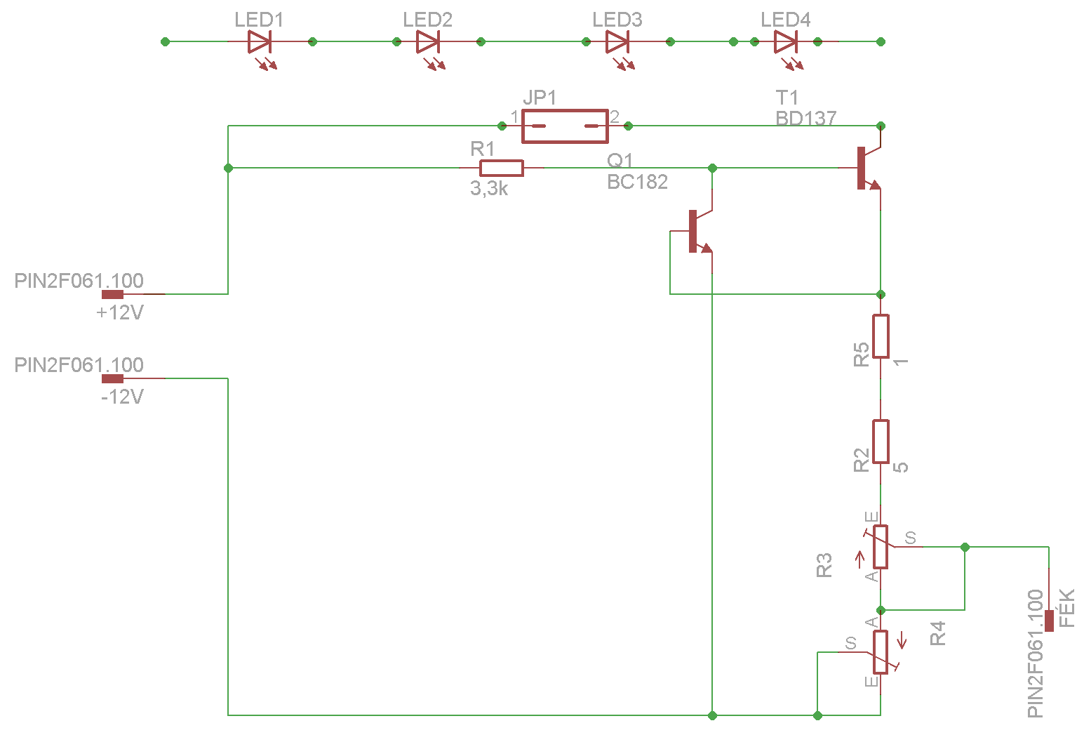
A kapcsolási rajz nem bonyolult, könnyen megépíthető az áramkör. Javaslom, hogy a NYÁK-ot fúrjuk át a forrasztási pontokon, így könnyebb lesz beültetni az alkatrészeket. Nézzük a kapcsolási rajzot:

A következő a NYÁk rajz, nyomtatáskor ügyeljünk a kép méretének megtartására, tükrözésre nincs szükség. A LED-eket el kell választani az áramkör fő részétől, azokat külön NYÁK-ra kell felszerelni.

Most következzen a beültetési rajz, ami megmutatja, hogy hogyan kell az alkatrészeket beszerelni.

A nehézségek immár szemmel láthatóak:. A jobb oldali tranzisztorhoz tartozik egy kisebb hűtőborda, amit én a nyákhoz erősítettem, de ez nem kötelező, elég csak a tranzisztor megfelelő oldalára felcsavarozni. Itt azonban akad egy kis probléma, ugyanis a hűtés felszereléséhez szükség van hővezető pasztára, ami a megfelelő hővezetést biztosítja a hűtőborda és a tranzisztor között, de ez drága és csak nagyon kevés szükséges, ha megoldható próbáljunk meg kérni valakitől. Egyébként nem létfontosságú alkalmazni hűtést, elvileg nem melegszik túl a tranyó, de a biztonság és hosszú élettartam kedvéért azért ajánlatos.

A LED-ek beültetésére kiemelt hangsúlyt kell fektetni, mert fordított bekötés esetén villám gyorsan tönkremennek, és nem olcsók. Figyelni kell a bevágást a tokozás egyik sarkán és ez a rajzon is fel van tüntetve. Nehézséget a tranzisztorok helyes beültetése okozhat, mert könnyű felcserélni a lábakat, de a rajz segít. Ha átlátszó lenne a NYÁK, akkor a behelyezett alkatrészeket alulról a rajzon jelölt módon látnánk, kivéve a kisebbik tranzisztort (!), annak a domború fele balra néz, ha jól helyeztük be. Arra kell figyelni, hogy a Collector (C), Base (B), és Emitter (E), a helyére legyen beforrasztva, a két tranzisztornál a lábak így helyezkednek el:

Ez a megoldás a LED-eket egy sorba helyezi el, amit a 21W-os izzó helyére érdemes beszerelni, hogy jobban bevilágítsa a lámpaburát. Most bemutatom a másik rajzot, amit Földvári Dávid készített, ő két részre osztotta a LED-eket, így nem csak a bura felső része, hanem az alsó is meg van világítva, igaz a LED-ek így közelebb kerülnek a burához, ami kissé pontszerű világításhoz vezet. Ehhez a NYÁK-ot egyénileg kell megtervezni, mert nem találtunk olyan programot, amivel elég kicsiben, mégis méretarányosan meg lehetne nyitni az áramkör terveket. A tervezéshez műszaki rajzlapra, körzőre és tolómérőre lesz szükség. Miután megvan a papír sablon, azt ki kell vágni egy NYÁK lemezből és innentől ugyanúgy kell eljárni, mint a többi áramkör esetében.

Ha minden sikerült már csak egy lépés van hátra, ez pedig egy kis babrálás a gyújtáskapcsolónál. A helyzetjelző kábeleihez nem kell nyúlni, maradhat minden ugyan úgy, a helyzetjelző testét kötjük majd az új áramkör -12V pontjára. Akinek van indexe, az figyeljen oda, hogy azok is kapjon testet. A nehézség a fék kábeleinél lesz. Mivel sokféle bekötésű motor van, ezért csak egy elvi sémát adok meg, ehhez kell igazodni. A lényeg, hogy a '+' szál közvetlenül a lámpához menjen, ez lesz a '+12V', míg a negatív ág a fékkapcsolón keresztül érkezzen meg, őt a 'FÉK' ponthoz kötjük. Ha nincs a kormányon fékkapcsoló, akkor egyszerűbb dolgunk van.

Felmerülhet a kérdés, hogy akkor kell-e pótizzó vagy két LED-es áramkört cipeljünk magunkkal. Mivel kötelező a pótizzó, ezért érdemes magunknál tartani őket és az átalakítással nem is kell véglegesen lemondani az izzóval való világításról. Ha bármi baj történne, könnyedén vissza lehet állni az eredeti elrendezéshez egy kapcsoló segítségével. A kapcsolót az alábbi ugyancsak elvi séma szerint kell elhelyezni, a féklámpa pozitívját kell vele megszakítani.

Ha az eredeti állapothoz visszatérünk, az izzók tekercsről fognak működni, ahogy azelőtt is. A helyzetjelzőnél gyakorlatilag semmit se kell tenni csak a testet visszatenni a helyére.

Utolsó lépésként, miután bekötöttük, még a fényerőket állítsuk be és már lehet is indulni.

További képeket találhattok itt, valamint van egy videó is, amit innen tölthettek le.

Végül következzék az alkatrész lista.
  • 4db LED amit Kozma Zoltántól a Vaterán, vagy webshopjából szerezhetünk be itt (5 Chip-es, piros
  • Superflux LED)
  • 1db BC 182 tranzisztor
  • 1db BD 137 tranzisztor
  • 1db Hűtőborda (a lehető legkisebb fajta (link))
  • 2db 100 ? trimmer potméter (fekvő, kisebb méret)
  • 1db 3,3k ? ellenállás
  • 1db 5 ? ellenállás
  • 1db 1 ? ellenállás
  • 1db csatlakozó mint ez: link
  • 3db NYÁK-ba ültethető csúszósaru, vagy tűzősaru 90°ban hajlítva
NYÁK lemez A HEstore.hu-n rá lehet keresni a többi alkatrészre is.

Ezzel vége az első résznek, a másodikban egy kis elmélet következik, amiben a LED-eket vesszük górcső alá.

Sok szerencsét a munkához!

Ez az egész nem jöhetett volna létre Gulyás Dani segítsége nélkül, köszönet neki! Ugyan csak hálás vagyok Földvári Dávid munkájáért!

Vinglman Máté